Skip to content
  • Congress Information
    • Important Dates
    • Congress Venue
    • Local Organizing Committee
    • Travel Information
    • About Australia
    • Travel Grant
    • Hotel Information
    • Social Media Toolkit
  • Scientific Program
    • Program Overview
    • Program Committee
  • Registration
  • Abstract
    • Submission Guidelines
  • Sponsor
    • Sponsorship Prospectus
    • Exhibition Manual

  • Congress Information
    • Important Dates
    • Congress Venue
    • Local Organizing Committee
    • Travel Information
    • About Australia
    • Travel Grant
    • Hotel Information
    • Social Media Toolkit
  • Scientific Program
    • Program Overview
    • Program Committee
  • Registration
  • Abstract
    • Submission Guidelines
  • Sponsor
    • Sponsorship Prospectus
    • Exhibition Manual

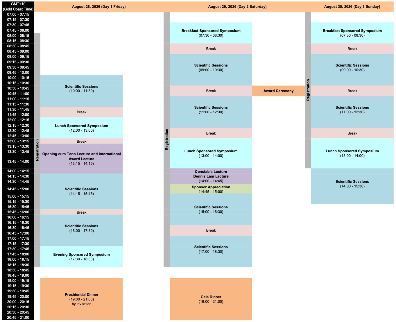
Program Overview

Quick Links

Important Dates
Abstract Submission
Registration Guidelines
Newsletter
Travel Grant
Social Media Toolkit

Social Media

  • Facebook
  • Instagram
  • YouTube
APVRS Secretariat

c/o The Chinese University of Hong Kong,
Dept. of Ophthalmology & Visual Sciences,
Hong Kong Eye Hospital,
4/F, 147K Argyle Street,
Kowloon, Hong Kong

Phone: (852) 3892-5017
Fax: (852) 2715-9490
Email: secretariat@apvrs.org
Website: https://2026.apvrs.org/

By clicking on any sponsored content or attending the sponsored symposium, you acknowledge and agree that your data (e.g., email, name, country, attendance details) may be shared with the specific sponsor or partner. If you have any concerns or questions, or if you prefer not to share your personal information with third parties, please contact secretariat@apvrs.org.

By registering for our congress, you acknowledge and agree to be automatically opted in for congress e-blasts. You can opt out of these e-blasts at any time.

All sponsored materials are intended for Healthcare Professionals only.

Copyright © 2026 APVRS 2026 Gold Goast. All rights reserved.